
(来源:凭澜观涛)
分析师:管涛(中银证券全球首席经济学家)
证券投资咨询业务证书编号:S1300520100001 ]article_adlist-->分析师:刘立品(中银证券宏观分析师)
证券投资咨询业务证书编号:S1300521080001
研报发布时间:2026年1月4日
摘 要
11月份,美元指数震荡回落,人民币汇率重回“三价”合一,但市场主体并未积累较强的汇率升值预期。人民币汇率在主要非美货币中继续领涨,带动多边汇率指数反弹。
11月份,跨境资金净流入规模环比收窄,货物贸易和证券投资是主要贡献项。美元对在岸人民币掉期点上行导致外资套利空间被显著压缩,持有人民币债券余额连续第七个月减少。外资对股市保持谨慎参与态度,但对股市前景信心增强。
11月份,银行结售汇保持基本平稳,市场主体结汇意愿减弱,金融机构境内外汇存款余额刷新历史新高。近期人民币升值加快可能导致持有美元存款的国内投资者出现汇兑损失,诱发相关主体加快结汇。
本期专题:实际有效汇率下跌≠本币汇率低估。
2025年前11个月,中国货物贸易顺差突破万亿美元大关,招致国际社会对中国汇率政策的关注,关于人民币是否存在低估的讨论热度再次攀升。
我们认为人民币实际汇率偏离过去十余年波动区间不代表人民币汇率低估。与日元因名义汇率下降导致实际汇率走弱不同,中国实际汇率走弱主要源于国内供强需弱、物价走势低迷。因此,恢复内部经济平衡才是防范外部失衡加剧的根本之策,不宜将人民币大幅升值作为政策工具。
近期IMF总裁在2025年中国第四条磋商结束后的新闻发布会上也指出,IMF并未施压人民币升值,而是主张优先解决内部经济失衡问题。
2025年底中央经济工作会议连续第四年强调汇率维稳。结合货币政策委员会四季度例会内容看,2026年汇率政策目标仍然是防范人民币汇率过度升值或贬值,为国内经济运行提供相对稳定的货币环境。
风险提示:地缘政治风险超预期,主要央行货币政策调整超预期,国内经济复苏不如预期。
正文
12月19日,国家外汇管理局发布了2025年11月外汇收支数据。现结合最新数据对11月份境内外汇市场运行情况具体分析如下:
美元指数震荡回落,人民币汇率升值加快,但市场预期基本稳定
11月份,美联储降息预期大幅摇摆,美元指数结束上月反弹态势,在99至100区间维持震荡,全月回落0.3%至99.4。当月,人民币汇率补涨行情延续:中间价继续保持渐进升值态势,累计升值91个基点至7.0789比1;在岸即期汇率(境内银行间市场下午四点半交易价,下同)升值加快,累计升值341个基点至7.0794比1,创2024年10月中旬以来新高;离岸汇率更是较上月末升值了511个基点至7.0713。人民币汇率重回“三价”合一:在岸即期汇率与中间价日均偏离幅度由上月+0.4%降至+0.3%,离岸与在岸汇率延续强弱互现格局,日均偏离幅度由上月+39个基点转为-2个基点,表明市场预期整体保持基本稳定,并未积累较强的汇率升值预期(见图表1)。
11月份,滞后3个月环比的即期汇率均值连续第九个月升值,涨幅为0.9%,为近四个月以来新高;滞后5个月环比的即期汇率均值则是连续第七个月升值,且升值幅度均超1%,表明近期人民币汇率升值或对出口企业财务状况负面影响加重。不过,在汇率维稳目标下,近三年即期汇率变化幅度明显收窄,对出口企业财务状况影响总体有限(见图表2)。而且,2025年前11个月,企业利用远期、掉期、期权等外汇衍生品管理汇率风险的规模已经达到1.75万亿美元,企业套保率较上年提高3.4个百分点至30.2%,货物贸易中人民币结算占比近30%,均创历史新高,有助于外贸企业规避汇率风险(见图表3、4)。
11月份,由于人民币汇率在主要非美货币中继续领涨(见图表5),人民币多边汇率指数延续了7月份以来总体升势,但环比升幅有所收窄:CFETS人民币汇率指数、参考BIS货币篮子和参考SDR货币篮子的人民币汇率指数分别上涨0.3%、0.6%和0.2%,低于上月各自涨幅0.9%、1.2%和1.1%(见图表6)。当月,受名义有效汇率指数反弹影响,国际清算银行(BIS)发布的人民币实际有效汇率指数连续第五个月回升,且升幅扩大至0.8%,为近五个月新高,前11个月累计跌幅由上半年的5.8%收敛至3.2%。



跨境资金净流入放缓,外资继续减持人民币债券资产,对股市保持谨慎参与态度,但对股市前景信心增强
11月份,银行代客涉外收付款延续上月顺差,顺差规模由上月511亿美元骤降至178亿美元,并且低于此前两个月平均240亿美元的水平。分币种看,人民币涉外收付款由上月顺差16亿美元转为逆差290亿美元,贡献了银行代客涉外收付款顺差环比降幅的91%,而外币涉外收付款顺差基本稳定,环比仅回落29亿至467亿美元(见图表7)。
分项目看,货物贸易涉外收付款顺差环比减少175亿至727亿美元,但仍处历史高位,是跨境资金主要净流入渠道;证券投资涉外收付款为连续第六个月逆差,逆差规模环比增加146亿至346亿美元;货物贸易和证券投资分别贡献了银行代客涉外收付款顺差环比降幅的52%、44%(见图表8)。
11月份,货物贸易项下,海关统计的贸易顺差环比增加216亿至1117亿美元,为历史第三高,与可比口径的涉外收付款顺差缺口扩大至+381亿美元。不过,从12个月移动均值看,2024年下半年以来,伴随着人民币贬值压力缓解,出口收款加快、进口付款放缓,导致货物贸易“顺差不顺收”状况总体趋于改善(见图表9、10)。
11月份,证券投资项下,跨境资金活跃度提升,银行代客涉外收入和支出规模环比分别增加338亿、483亿美元至2320亿、2666亿美元,均处于历史高位。不过,当月外资持有人民币债券余额继续减少。中债登、上清所数据显示,11月末,境外机构持有境内人民币债券余额为3.61万亿元,已经连续第七个月下降,较上月末减少1167亿元,时隔三个月重回千亿规模。
境内债券市场开放至今,外资持有人民币债券余额共经历了两个阶段的持续下降:第一个阶段是2022年2月至11月,第二个阶段是2025年5月至今。与上一阶段相比,虽然本次持续时长略短,但外资持仓回撤速度更快,持债余额单月降幅为1188亿元,大于上一阶段单月降幅740亿元(见图表11)。这主要源于近期美元对在岸人民币掉期点上行导致外资套利空间被显著压缩(见图表12)。
国际金融协会(IIF)数据显示,11月份外资从新兴市场股市净流出189亿美元,年内仅次于3月份净流出规模,主要是因为除中国以外的新兴市场股市资金由此前两个月净流入转为净流出121亿美元,同时外资连续第三个月从中国股市净流出,净流出规模增至69亿美元,显示外资对于中国股市仍然保持谨慎参与态度[1]。
2025年全年来看,中国股市表现亮眼,MSCI中国指数累计涨幅近22%,优于全球股市整体表现(MSCI全球指数上涨18%)。近期,包括高盛在内的多家国际机构密集上调中国经济增速预测,反映出外资对中国经济前景和人民币资产信心进一步增强[2]。贝莱德等多家外资机构表示,未来一年可能会有更多资金流入中国市场,并强调如果经济基本面改善能够支撑股市走高会更好[3]。



银行结售汇保持平稳,市场主体结汇意愿仍然偏弱,境内外汇存款余额创新高,警惕升值预期增强诱发结汇需求集中释放
11月份,反映境内主要外汇供求关系的银行即远期(含期权)结售汇(以下简称银行结售汇)连续第九个月出现顺差,顺差规模为297亿美元,与上月基本相当,仅增加24亿美元,但远低于9月份顺差734亿美元的规模。其中,即期交易和衍生品交易均保持基本稳定,远期和期权净结汇规模环比仅增加45亿美元,银行自身结售汇逆差减少30亿美元,银行代客结售汇顺差则减少了50亿美元(见图表13)。
当月,剔除远期履约额后的收汇结汇率和付汇购汇率环比分别回落2.1个、1.8个百分点。一方面,这说明企业或更多通过收外汇付外汇、自然对冲的方式规避汇率风险,而非结售汇。另一方面,在人民币汇率升值加快背景下,收汇结汇率环比降幅大于付汇购汇率,前者降至52.0%,为4月份以来新低。这反映出境内外汇市场“低(升值)买高(贬值)卖”的汇率杠杆调节作用正常发挥,也再次说明市场主体并未积累汇率升值预期(见图表14)。
货物贸易项下,企业收入结汇率环比回升1.4个百分点,支出购汇率回落1.1个百分点,因此货物贸易涉外收付款与结售汇顺差缺口由上月524亿美元的历史高位收窄至368亿美元。不过,从12个月移动均值看,2024年下半年以来,即便货物出口规模保持较快增长,且出口企业收款加快,但由于企业结汇率持续处于历史低位,因此货物贸易结汇规模与涉外收入缺口继续扩大,即企业待结汇资金增加(见图表15)。截至11月末,金融机构境内外汇存款余额升至8794亿美元,其中非金融企业境内外汇存款余额为5618亿美元,均刷新历史新高(见图表16)。
不过,伴随着近期人民币汇率升值加快,2025年在岸即期汇率累计升值幅度扩大至4.43%,超过1月份1年期大额美元存款4.26%的利率水平。这意味着,即便不考虑人民币存款利息的机会成本,仅按照人民币计价,部分持有美元存款的国内投资者已经面临亏损。需警惕升值预期增强有可能诱发市场主体加快结汇,推动人民币汇率进一步升值。


本期专题:实际有效汇率下跌≠本币汇率低估
2025年前11个月,人民币实际有效汇率指数累计下跌3.2%,叠加中国货物贸易顺差规模突破万亿美元大关(见图表17),招致了国际社会对中国汇率政策的关注。多家外资机构认为人民币汇率存在低估[4],并且以美国前财政部官员布拉德·塞策为代表,认为人民币升值可以提振收入进而刺激消费和服务业,以此为由呼吁人民币大幅升值[5]。
本轮人民币实际有效汇率指数下行态势始于2022年4月,2025年6月降至86.2,为2011年12月以来新低(见图表18)。那么,人民币实际有效汇率指数偏离过去十余年的波动区间,是否就意味着人民币汇率存在低估?
BIS公布的实际有效汇率指数是基于消费者物价指数,因此实际有效汇率变化可以分解为名义有效汇率和消费者物价指数变化。2022年4月至2025年11月,人民币实际有效汇率指数累计下降16.7%,同期人民币名义有效汇率指数仅下降5.1%,表明中国通胀水平低于贸易伙伴是人民币实际汇率走弱的主要原因。相反,本轮日元实际有效汇率指数下行趋势始于2020年6月,截至2025年11月累计下行32.9%,同期日元名义有效汇率指数累计下行30.2%,是实际汇率走弱的主要原因(见图表18)。
根据BIS数据,人民币有效汇率指数前五大权重货币分别是欧元(权重为18.5%)、美元(18.5%)、日元(11.5%)、韩元(8.8%)和新台币(6.2%),日元有效汇率指数前五大权重货币分别是人民币(31.9%)、美元(16.0%)、欧元(13.0%)、韩元(6.0%)和新台币(4.6%)。结合人民币和日元对主要货币汇率走势看,近年来人民币名义有效汇率指数保持稳定,是因为人民币对主要货币的双边汇率有涨有跌,而日元名义有效汇率指数大幅下行则是因为日元对主要货币汇率均明显走弱(见图表19、20)。
判断汇率是否高估或低估是相对于均衡汇率而言,而非简单参照历史数值。本轮人民币实际汇率走弱主要源于国内供强需弱、物价持续处于低位。促进经济稳定增长、物价合理回升,恢复对内经济平衡,才是防止对外失衡加剧的根本之策。1994年人民币汇率并轨后,中国经常账户出现持续顺差,并且顺差规模显著扩大。2007年、2008年,中国经常账户顺差占GDP比重分别为9.8%、9.0%,远超国际认可的合理范围。此后,经常账户顺差占GDP比重总体下降,2009年骤降至4.8%,2010年之后持续维持在4%以下,主要体现了“扩内需、调结构、减顺差、促平衡”的政策成效(见图表21)。同期伴随着人民币双边和多边、名义和实际汇率升值,更多是经济再平衡的结果(内生)而非工具。当前,在影响汇率涨跌的因素同时存在的情况下,若以引导人民币对美元升值来“减顺差、促平衡”,恐会加剧国内供强需弱的矛盾,强化物价下行的压力。
近期国际货币基金组织(IMF)完成了2025年中国第四条磋商,IMF总裁格奥尔基耶娃在新闻发布会上明确表示,相对于贸易伙伴而言,中国较低的通胀率导致实际汇率大幅贬值,建议中国实施更具扩张性的宏观经济政策,同时配合必要的改革,这有助于推动实际汇率升值,但没有明确建议中国采取任何措施来推高人民币汇率,希望看到反映基本面的、基于市场的汇率[6]。换言之,IMF并未施压人民币升值,而是建议由内而外解决经济失衡问题。
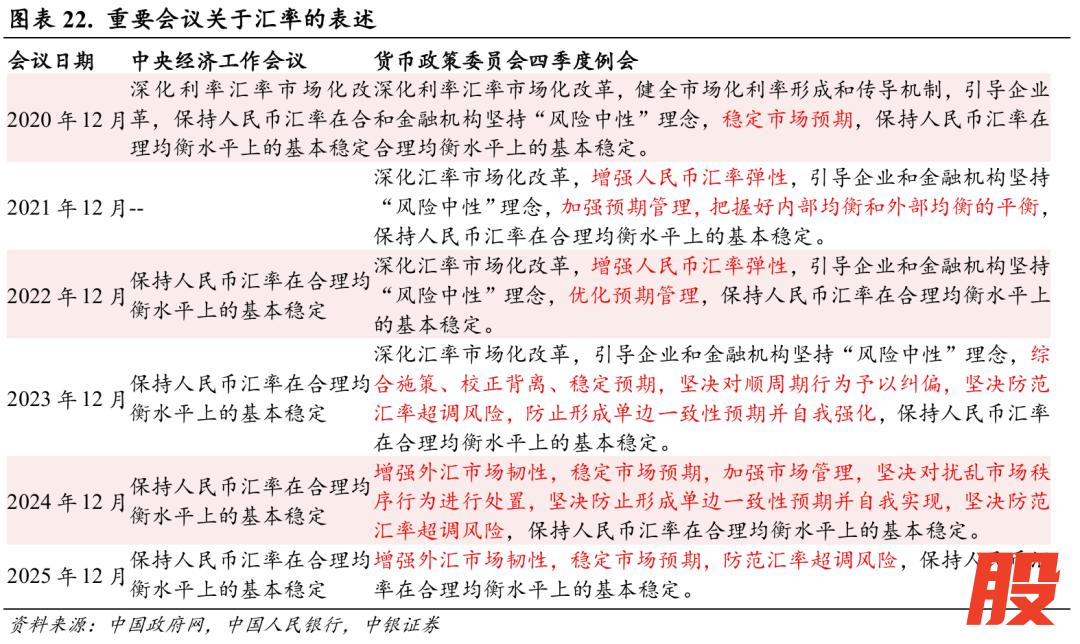
2025年底中央经济工作会议连续第四年强调“保持人民币汇率在合理均衡水平上的基本稳定”,为历史上首次。结合历年中央经济工作会议之后的货币政策委员会四季度例会通稿看,2025年四季度例会关于汇率维稳的具体表述有所变化,删除了此前两年“坚决对顺周期行为予以纠偏”“坚决对扰乱市场秩序行为进行处置”以及“防止形成单边一致性预期并自我实现”等表述。这主要得益于2025年人民币汇率贬值压力总体趋缓,境内外汇市场供求状况明显改善。不过,由于外部环境不确定难预料因素仍然较多,四季度例会重申“增强外汇市场韧性”“稳定市场预期”和“防范汇率超调风险”,表明2026年汇率政策目标仍然是防范人民币汇率过度升值或贬值,为国内经济运行提供相对稳定的货币环境(见图表22)。




注释:
【1】https://jp.reuters.com/markets/japan/2H42OMO7QZPJZML3TKFWA6LZ2I-2025-12-11/
【2】https://www.21jingji.com/article/20251212/herald/aa066f39c697489592ee095806dcd2d3.html
【3】https://www.bloomberg.com/news/articles/2025-12-16/china-s-market-revival-hinges-on-gloomy-economy-turning-corner
【4】https://www.bloomberg.com/news/articles/2025-12-10/imf-urges-bolder-stimulus-from-china-to-rebalance-economy-trade
【5】https://www.omfif.org/2025/11/its-time-for-china-to-let-the-renminbi-appreciate-sharply/
【6】https://www.imf.org/en/news/articles/2025/12/12/tr-12-11-25-press-briefing-on-china-article-iv-consultation-transcript
风险提示:地缘政治风险超预期,主要央行货币政策调整超预期,国内经济复苏不如预期。
往期回顾:《美元反弹无碍人民币升值,“双节”扰动消退——10月外汇市场分析报告》2025年11月20日
《境内外人民币汇率涨跌互现,结汇意愿增强驱动银行结售汇顺差扩大,但购汇动机减弱是近七个月境内外汇供求改善主因—9月外汇市场分析报告》2025年11月3日
《人民币升值动能增强,市场预期基本稳定——8月外汇市场分析报告》2025年9月24日
《汇率延续窄幅波动,跨境资金流动生变——7月外汇市场分析报告》2025年8月22日
《人民币汇率升值行情延续,银行结售汇顺差继续扩大——6月外汇市场分析报告》2025年7月27日
《中美贸易冲突缓和,人民币汇率压力明显缓解,银行结售汇顺差继续扩大——5月外汇市场分析报告》2025年6月22日
《极限关税施压无碍银行结售汇顺差扩大——4月外汇市场分析报告》2025年5月21日
《特朗普关税政策加码,银行结售汇差额转正——3月外汇市场分析报告》2025年4月24日
《人民币汇率延续双向波动,外汇供求缺口收窄——2月外汇市场分析报告》2025年3月23日
《人民币汇率双向波动,外汇供求缺口继续扩大——1月外汇市场分析报告》2025年2月22日
《汇率维稳目标顺利完成,境内外汇供求缺口扩大——2024年外汇市场分析报告》2025年1月23日
《人民币汇率延续调整,境内外汇供求和跨境资金流动生变——2023年外汇市场分析报告》2024年1月24日
《人民币汇率大起大落,彰显外汇市场韧性——2022年外汇市场分析报告》2023年2月1日
]article_adlist-->披露声明 ]article_adlist-->本报告准确表述了证券分析师的个⼈观点。该证券分析师声明,本⼈未在公司内、外部机构兼任有损本⼈独立性与客观性的其他职务,没有担任本报告评论的上市公司的董事、监事或⾼级管理⼈员;也不拥有与该上市公司有关的任何财务权益;本报告评论的上市公司或其它第三⽅都没有或没有承诺向本⼈提供与本报告有关的任何补偿或其它利益。中银国际证券股份有限公司同时声明,将通过公司⽹站披露本公司授权公众媒体及其他机构刊载或者转发证券研究报告有关情况。如有投资者于未经授权的公众媒体看到或从其他机构获得本研究报告的,请慎重使用所获得的研究报告,以防⽌被误导,中银国际证券股份有限公司不对其报告理解和使用承担任何责任。
//
]article_adlist-->分割线 ]article_adlist-->管涛博士新书《货币的反噬》已出版,长按图片可直接购买下方书籍 ]article_adlist-->内容简介 ]article_adlist-->这是一本关于近年来美国通胀、全球经济以及中国货币市场研究的金融理论图书。作者认为,当十多年的货币大放水遭遇财政刺激、供给侧冲击,高通胀回归也就难以避免。全书共分九章,主要探讨了美国本次高通胀的成因,美联储紧缩对美国金融市场及金融体系的影响,美联储紧缩对中国经济的溢出影响,以及中国稳增长的政策应对,同时还初步探讨了特朗普回归对美元利率、汇率和中国经济的影响。当前世界深陷百年未有之大变局,厘清通胀问题、汇率波动问题、美国经济发展动向以及我国当前经济环境,对于实现我国经济企稳向好、实现高质量发展具有重要的参考价值和现实意义。

END
]article_adlist-->
更多精彩,欢迎关注凭澜观涛!
]article_adlist-->
海量资讯、精准解读,尽在新浪财经APP
可盈配资提示:文章来自网络,不代表本站观点。